各学院:
为进一步满足学生出国留学攻读硕士学位需求,加快培养具有全球视野的高层次国际化人才,根据合作协议,现将部分2024年度学生出国留学攻读硕士学位项目信息通知如下,请积极宣传,鼓励学生申报。
一、申报范围
1.我校全日制在籍大三、大四本科生和硕士研究生;
2.意向2024年春季或秋季学期前往国外合作院校攻读硕士学位。
二、项目类别
1.专业方向:法学、商学、文学等;
2.项目类型:3+1/4+1本连硕、2+1/1+1+1双硕士、2年JD项目。
三、项目优势
1.提供最高可达学费的70%合作院校奖学金;
2.申请流程简单便捷,录取条件适当放宽并开通优先录取通道;
3.入学时间灵活,可选择春季入学,不影响参加国内法律职业资格考试;
4.国外学习所获学分可按照相关管理办法进行认定。
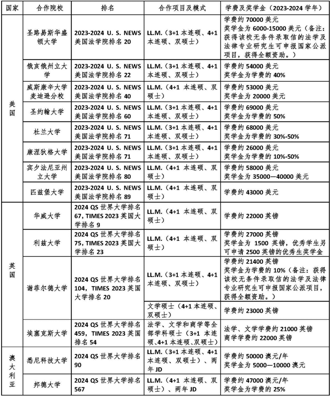
四、项目一览表

五、联系方式
1.联系人:武老师
2.联系电话:88182505,17791586632(微信)
3.电子邮箱:nwupl_gjjy@163.com
4.咨询地点:
长安校区:校务楼四楼B419(每周一至周五上午8:30-12:00,下午2:30-6:00)
雁塔校区:三号教学楼一层研究生事务管理中心(每周三上午9:30-下午5:00)
六、报名流程
请意向报名的同学填写《西北政法大学学生出国留学意向申报表》,于12月1日前将电子版发送至邮箱nwupl_gjjy@163.com,项目负责老师收到邮件后将协助学生进行项目申报。
国际交流与合作处
2023年9月25日