首页
学校概况
工作动态
新闻网
二级网站
校报
专题网站
网站地图
荣誉表彰
导航切换
党群行政
教学科研
人才培养
学科建设
学生工作
校园通讯
服务社会
荣誉表彰
交流合作
校园文化
当前位置:
首页
新闻网
综合新闻
荣誉表彰
我校青少年法治教育实践基地被陕西省教育厅等六部门命名为“陕西省青少年法治教育实践基地”
2023-01-09
我校两名辅导员分获第六届陕西高校 “十佳辅导员”提名、“优秀辅导员”荣誉称号
2022-12-30
我校图书馆获评2022年度陕西省社会科学情报研究与服务先进集体
2022-12-14
我校马朝琦教授主持的“延安时期中国共产党防范化解重大风险研究”获准国家社科基金重大项目
2022-12-10
我校荣获“陕西省教科文卫体系统‘四星级’校务公开教代会单位”称号
2022-12-09
我校荣获陕西省教科文卫体工会多项表彰
2022-12-09
我校学生在首届“立格联盟”法商案例分析大赛中喜获佳绩
2022-11-29
我校射艺队在第2届中国大学生射箭(射艺)线上挑战赛中荣获个人亚军、团体季军等优异成绩
2022-12-23
我校代表队荣获第十六届中国大陆地区红十字国际人道法模拟法庭竞赛二等奖
2022-11-29
我校代表队在第十一届“中国WTO模拟法庭竞赛”中荣获全国一等奖
2022-11-28
我校社区荣获“全国红十字模范单位”称号
2022-11-23
我校获批两项陕西省“大思政课”建设试点项目
2022-11-21
新闻传播学院(艺术学院)师生在陕西大学生影评征文大赛喜获佳绩
2022-11-21
我校西汉御史大夫张汤墓遗址陈列馆获批陕西省青少年教育基地
2022-11-17
我校一项成果拟入选2022年度《国家哲学社会科学成果文库》
2022-11-15
我校学子在多项学科竞赛中荣获佳绩
2022-11-15
新闻传播学院(艺术学院)科创团队获陕西省陕西省创新方法大赛三等奖
2022-11-14
我校两名学子荣获2021年度“中国电信奖学金·飞YOUNG奖”
2022-11-10
我校李芳获评2022年全国暑期“三下乡”社会实践优秀个人
2022-10-26
我校代表队在“第二届内地与港澳大学生模拟法庭(仲裁庭)大赛”中取得佳绩
2022-10-25
我校在2022年陕西省暑期“三下乡”社会实践活动评选中获得多项荣誉
2022-10-23
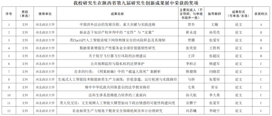
我校研究生在陕西省第六届研究生创新成果展中取得佳绩
2022-10-23
我校多支团队在第一届“我为陕西品牌代言”市场营销创新创业大赛中荣获佳绩
2022-10-21
我校两名学生荣获2021年度“中国大学生自强之星”称号
2022-10-14
«
<
8
9
10
11
12
>
»
10/13
图文报道
我校学子在2025年全国大学生新文科实践创新大赛中荣获佳绩
我校在第八届“福斯特杯”全国大学生审计精英挑战赛中斩获全国二等奖
我校参加陕西省2025年“宪法宣传周”启动仪式暨优秀法治文化作品展示活动
我校马克思主义宗教学研究中心调研成果获评西安市2025年度优秀法治调研成果一等奖